学校主页
English Ver
网站首页
关于我们
部门介绍
部门领导
机构设置
党建工作
党建动态
学习园地
交流合作
合作院校
合作项目
相关下载
海湾国际文化交流中心
出国出境
政策指南
相关下载
外专引智
外专项目
政策指南
合作办学
中外合作办学项目简介
大事记
学生风采
政策指南
留学农大
招生简章
学生管理
留学生风采
港澳台事务
招生简章
信息公开
中外合作办学情况
留学生管理
教职工因公出国(境)情况
网站首页
关于我们
部门介绍
部门领导
机构设置
党建工作
党建动态
学习园地
交流合作
合作院校
合作项目
相关下载
海湾国际文化交流中心
出国出境
政策指南
相关下载
外专引智
外专项目
政策指南
合作办学
中外合作办学项目简介
大事记
学生风采
政策指南
留学农大
招生简章
学生管理
留学生风采
港澳台事务
招生简章
政策指南
外专项目
政策指南
首页
>
外专引智
>
政策指南
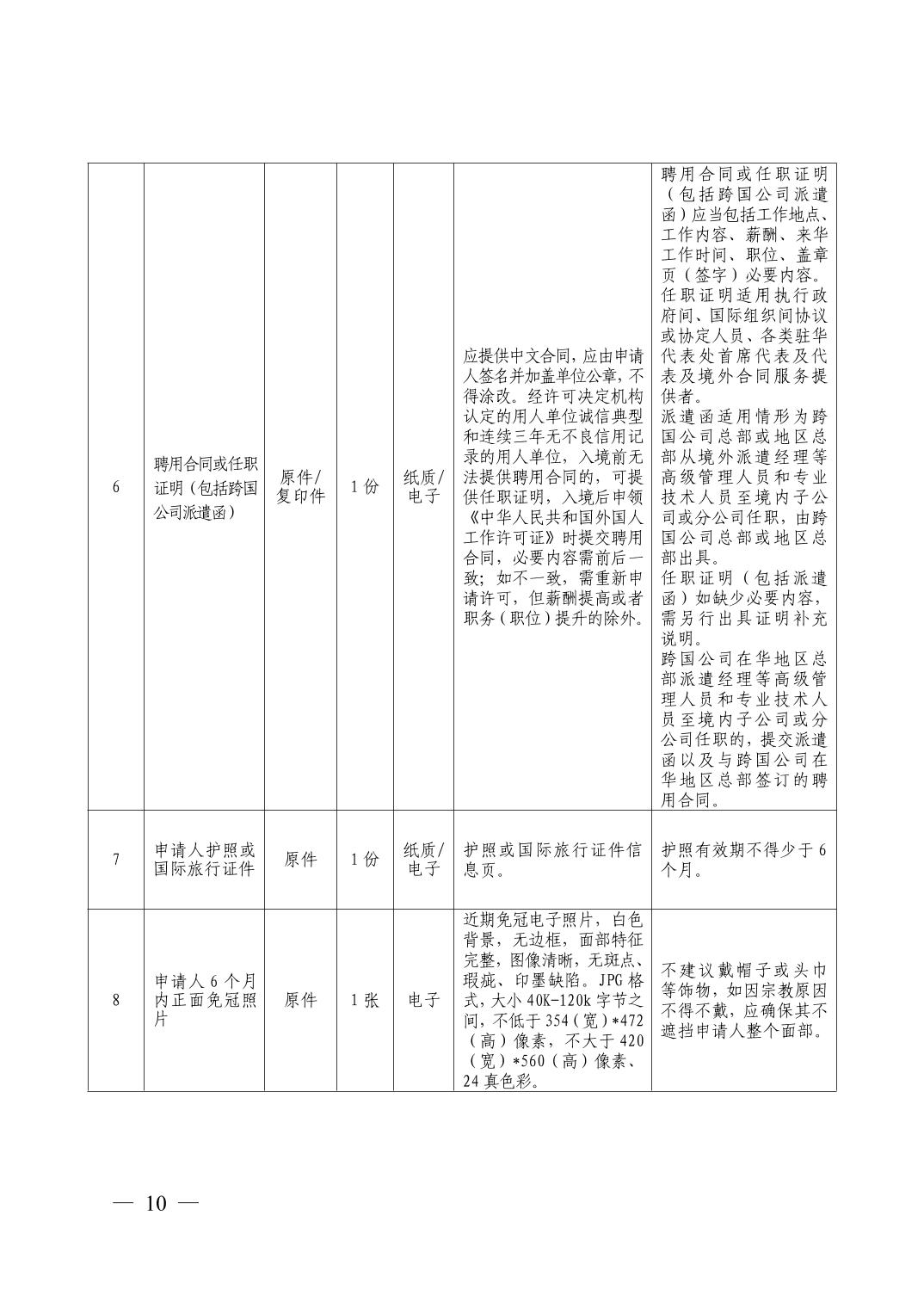
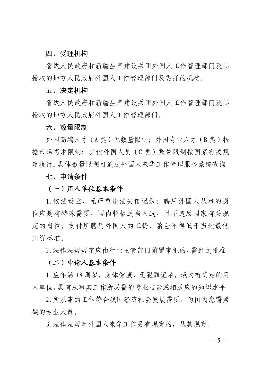
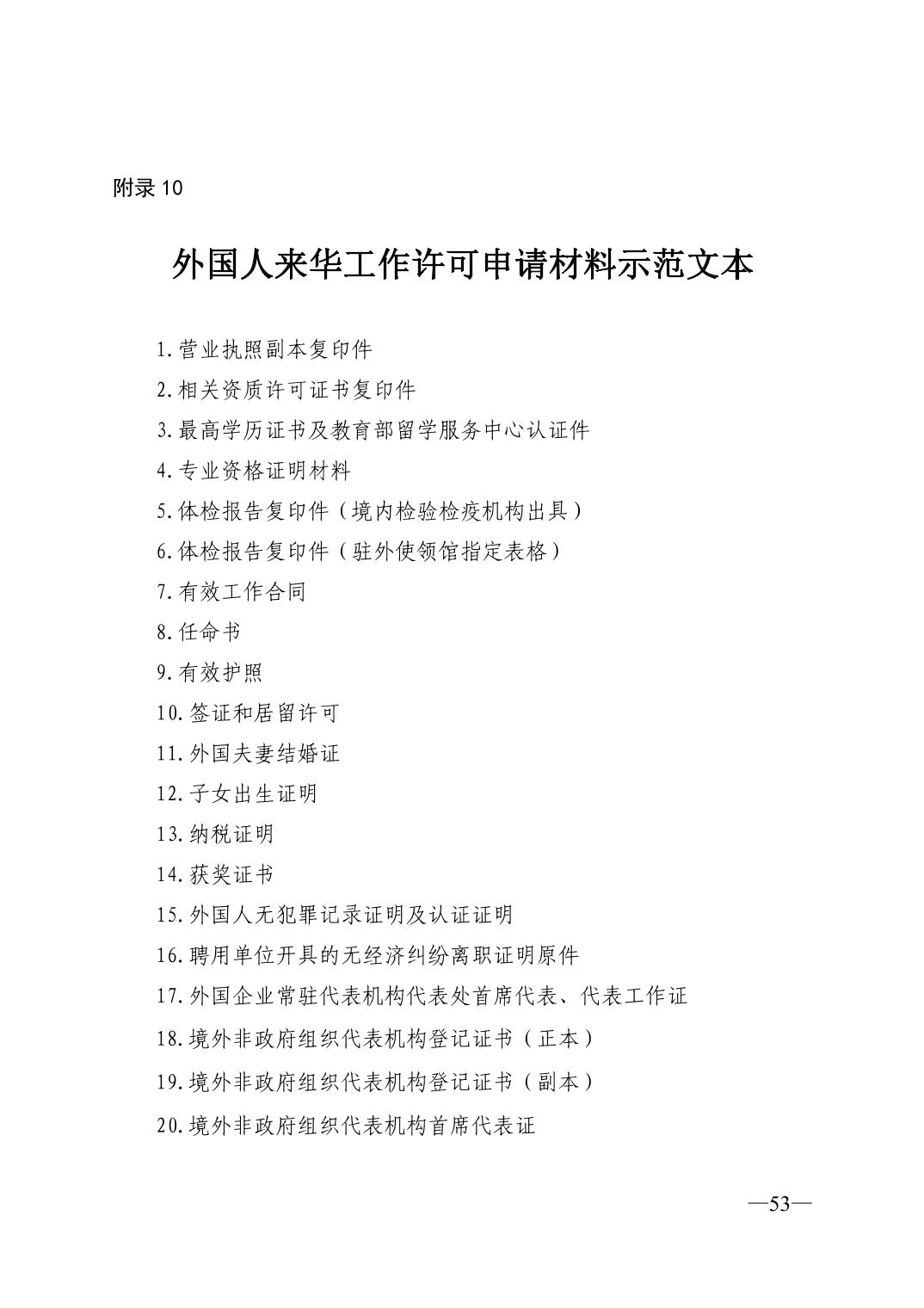
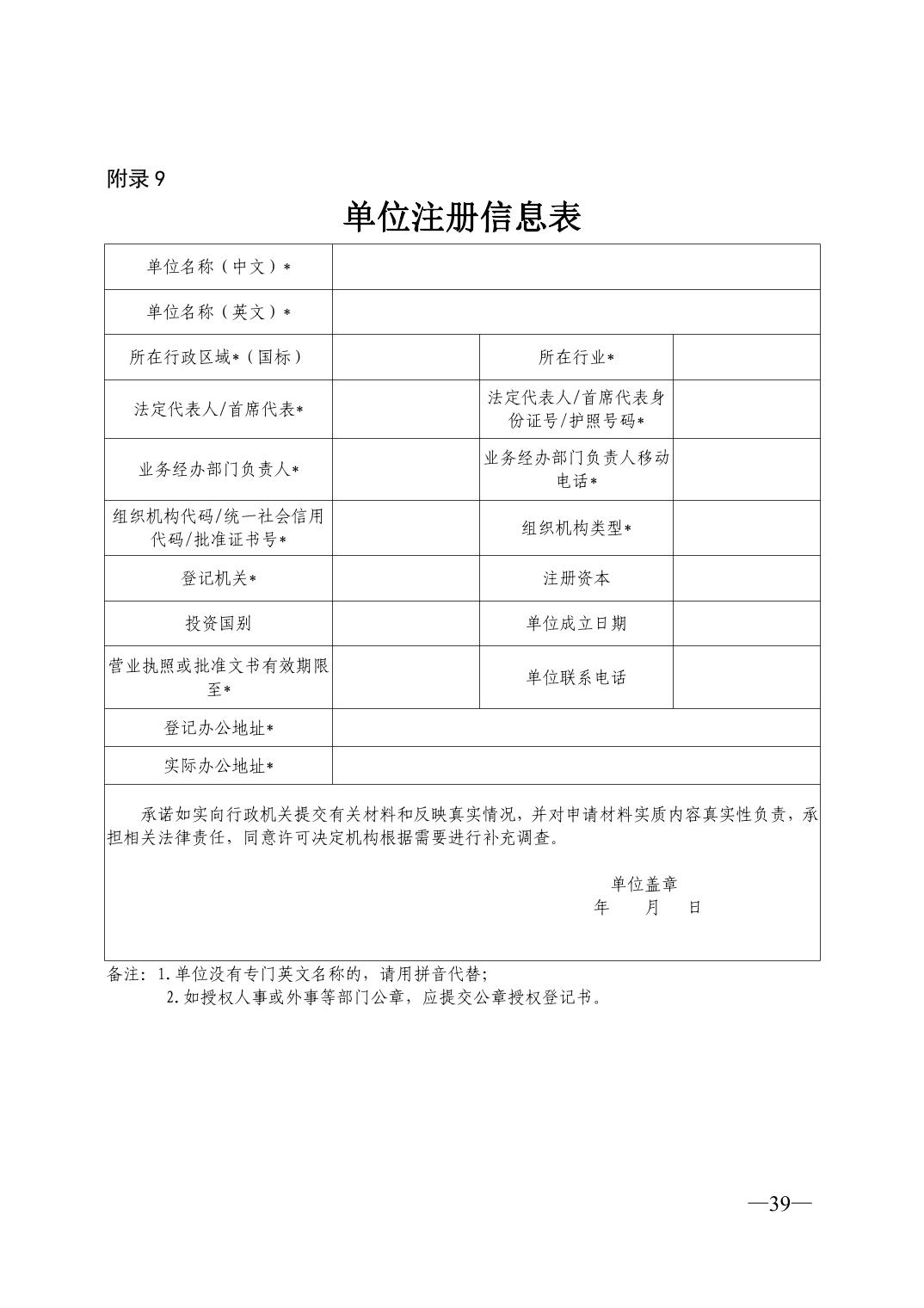
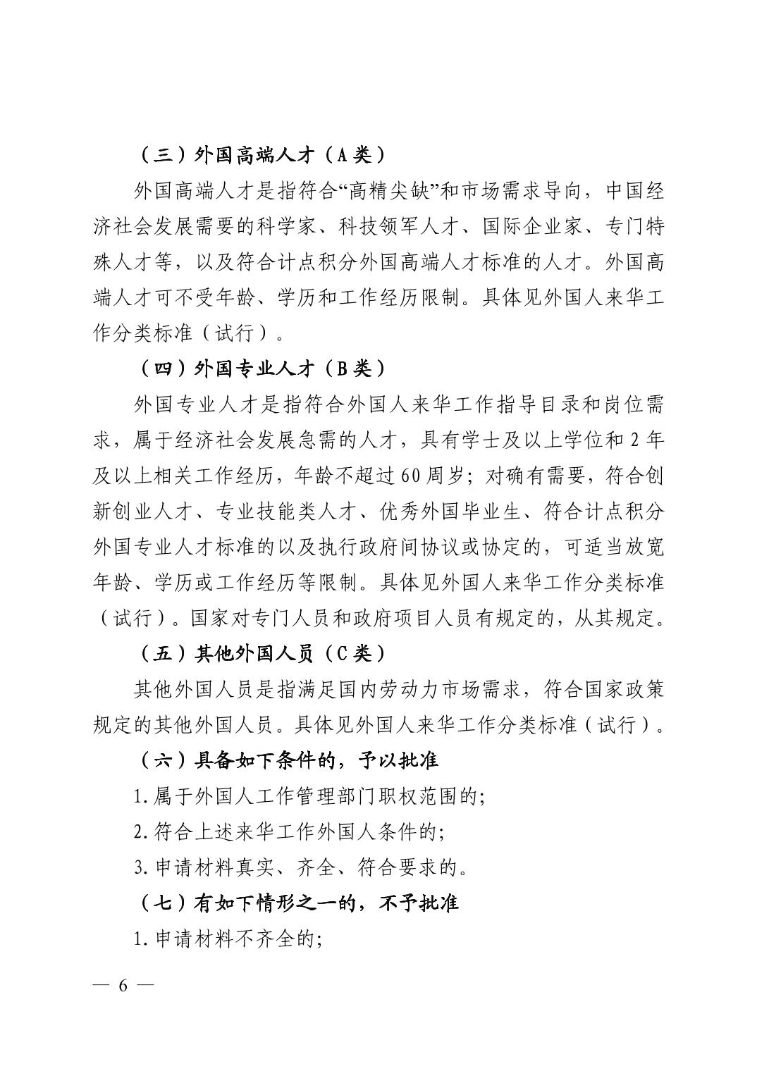
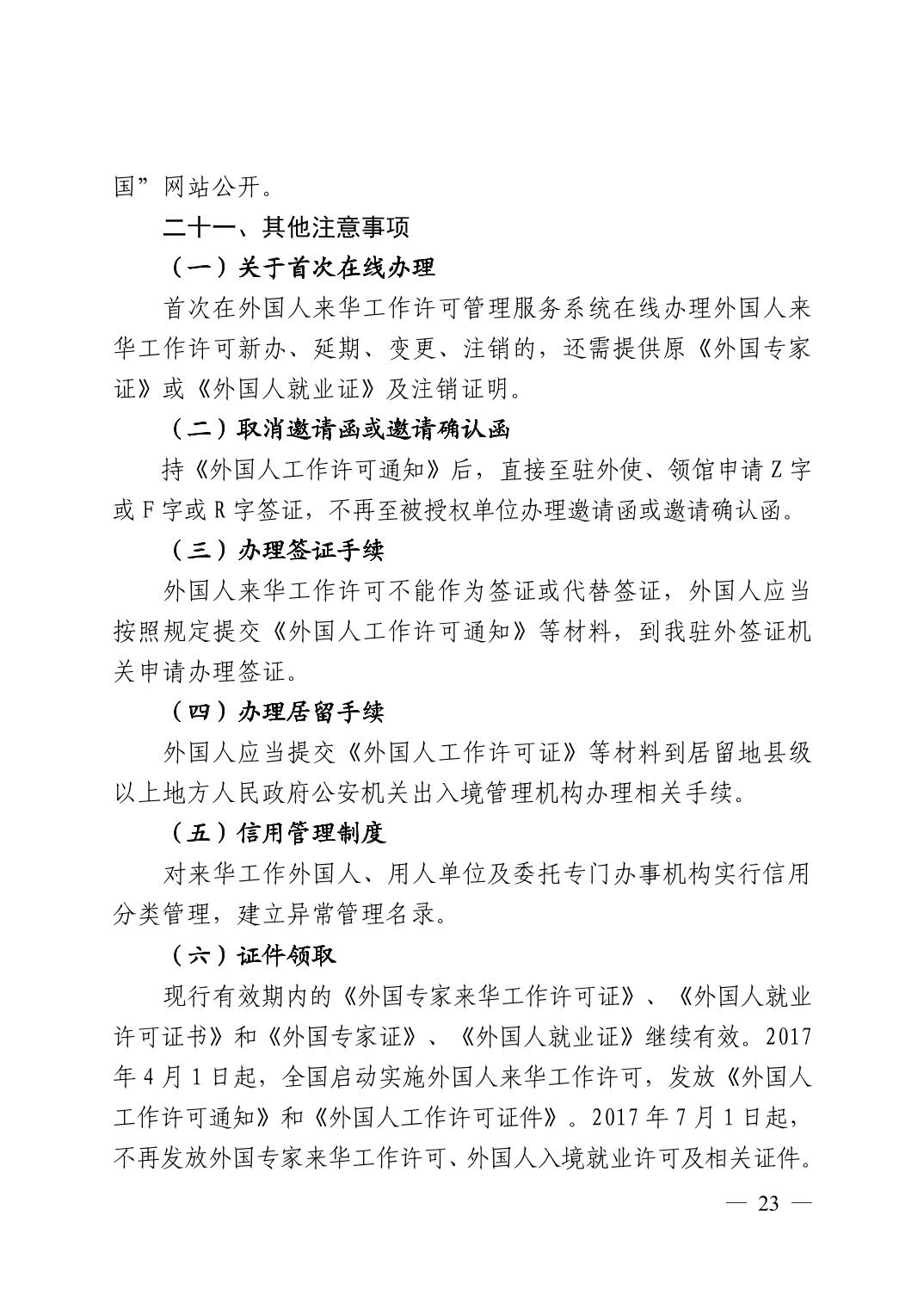
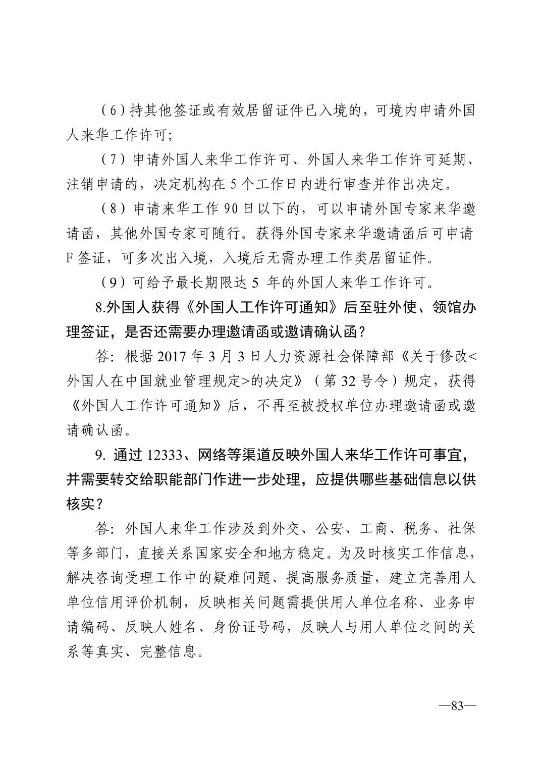
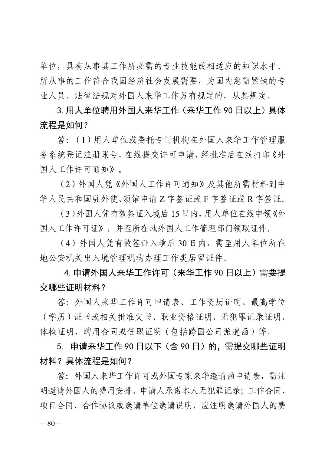
关于印发外国人来华工作许可服务指南(暂行)的通知
时间: 2025/11/14 作者: 点击:
次
点击下载文件:
2. 国关于印发外国人来华工作许可服务指南(暂行)的通知(外专发[2017]36号).pdf
上一篇:
外国人来华工作许可办理流程图
下一篇:
关于全面实施外国人来华工作许可制度的通知